6308-66996555/0371-86550815
发布时间:2021-03-22 08:24:22 发布人:本站
据中国认证认可协会(CCAA)消息,2021年第1期认证人员注册全国统一考试将于5月22日至23日举办。本次考试采用计算机作答的方式进行考试,全国考点使用统一的考试系统。本次考试的报名时间为2021年3月24日12:00至2021年3月31日12:00。
详情如下:

关于举办 2021 年第 1 期认证人员注册
全国统一考试的通知
各相关机构及人员:
按照中国认证认可协会(以下简称“CCAA”)认证人员注册全国统一考试计划, CCAA 将于 5 月 22-23 日举办 2021 年第 1 期认证人员注册全国统一考试,现将相关事项通知如下:
一、 考试安排
( 一) 报考条件
1.遵守中华人民共和国宪法和法律;
2.具有良好的道德品行和业务素质;
3.满足相应领域注册准则规定的教育经历、工作经历等要求。
( 二) 考试依据
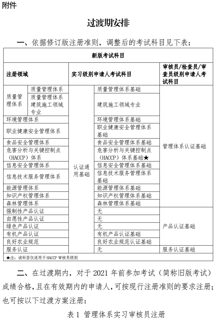
本期考试依据为《管理体系审核员注册准则(修订版)》等注册准则(中认协评〔2021〕 5 号) 和新版认证人员注册考试大纲(中认协评〔2021〕6 号)。考生在报名前应详细了解所报考领域认证人员注册准则规定的相关要求和修订版注册准则过渡期安排的有关 内 容 , 以 便 合 理 报 考 。注 册 准 则 及 考 试 大 纲 详 见http://www.ccaa.org.cn/pjzx/index.shtml,修订版注册准则过渡期安排详见附件。
(三)考试模式
采用计算机作答的方式进行考试,全国考点使用统一的考试系统。
(四)考试城市
全国共设立考点城市 32 个,分别是北京、上海、天津、重庆、哈尔滨、长春、沈阳、石家庄、洛阳、济南、青岛、太原、呼和浩特、西安、银川、兰州、乌鲁木齐、成都、南宁、昆明、武汉、长沙、南昌、南京、合肥、杭州、宁波、福州、广州、惠州、深圳、厦门。
(五)考试科目安排


注:“质量管理体系基础(第 1 场次)”和“质量管理体系基础(第 2 场次)”为相同科目,效力相同,报考时只能选择其中一个场次,不可重复报考,若更换场次,需先进行退费,再选另外一场次报考。
“食品安全管理体系基础” 因无新版标准中文稿, 本期考试仍依据 GB/T 22000-2006 标准,考试通过的人员,需按照《关于食品安全管理体系审核员 ISO 22000:2018 标准转换注册工作的通知》(中认协评 2019〔131〕) 关于转版的具体要求,完成转换课程的培训后方可注册。
二、报名安排
本次考试的报名由考生个人通过网上报名系统完成报考和缴费工作。网上报名系统自 2021 年 3 月 24 日 12:00 时起面向考生正式开通,2021 年 3 月 31 日 12:00 截止,截止后报名系统将自动关闭。疫情期间,考位资源有限,考生报名以缴费成功为准,先到先得,报满为止。报名网站:中国认证认可协会认证人员注册全国统一考试网(http://ccaa.kaoshi.open.com.cn/) 。
报名开始后,考生登陆中国认证认可协会认证人员注册全国统一考试网,按报名操作步骤完成网上报名和缴费工作。
考生应提前办理相关的支付银行卡,并开通银行卡的网上支付功能,或者使用支付宝缴费。
本次考试 CCAA 将开具电路发票,请考生报名时准确填写发票信息。5 月 17 日-5 月 23 日考生可登陆报名网站自行下载电路发票和准考证。
考生报名时需上传个人电路照片, 照片要求为:1 寸彩色;JPG格式文件;长度与宽度的比值必须在 1:1.3~1:1.5 之间;文件大小为 35KB 以下。
考生应严格遵守报名与缴费的进程规定,完成报名和缴费工作。打印准考证的具体日期请在报考网站上登陆查看。
三、疫情防控注意事项
(一) 根据疫情形势变化和防控需要,考生须按照疫情防控要求参加考试,并及时关注最新通知。
(二)考生进入考场前须进行体温测量并提供当地政府认可的健康码, 体温正常(<37.3℃) 且健康码无异常方可正常参加考试。
(三) 请考生预留充足的入场时间,在考场候考时请按照考点考务工作人员指令有序排队,保持间隔,切勿聚集。
(四) 除身份核验外,考试期间考生须全程佩戴口罩。
(五) 考试期间,考生应遵守考点当地疫情防控要求,配合考点工作人员的检查登记等工作。
(六) 当受疫情影响发生考点变更或无法组考等情况时,CCAA将在报名网站公布相关通知并通过短信告知考生,考生报名时请务必填写准确信息。
四、注意事项
(一) 考试费为每人每场 80 元人民币。
(二) 在考试时间不冲突的前提下, 考生可报考一科以上的考试。其中“质量管理体系基础(第 1 场次)”和“质量管理体系基础(第 2 场次)”为同一科目,效力相同,考生只可选择其中一个场次参加考试,请勿重复报考。
(三) 关于通过考试后申请注册相关事宜的问题, 请参阅相关注册准则及其实施细则等文件的规定。
(四) 考生凭有效身份证件(包括身份证、护照、军官证和士兵证;港、澳地区考生可凭港澳居民来往内地通行证或护照;台湾地区考生可凭台湾居民来往大陆通行证)和准考证进入考场。
(五) 其他未尽事宜请咨询考务单位或 CCAA。
五、考场纪律
为了规范认证人员注册全国统一考试考场秩序,确保考试公平公正,保障参加考试人员(以下简称“考生”)和考试监考人员权益,制定本规定。参加认证人员注册全国统一考试的考生,应当尊重监考人员,自觉接受监考人员的监督和检查,服从监考人员的管理,不得以任何理由妨碍监考人员履行职责,不得扰乱考场秩序。
(一) 考生应重道德、讲诚信,互相尊重。
(二) 考生应携带准考证、身份证等规定证件,在规定时间和地点参加考试。
(三) 考生应按规定向监考人员出示相关证件,按准考证中座位号入座,并将规定证件放在指定位置以便核验。
(四) 考生除携带必需文具外,不得随身携带书籍、笔记本、 纸张、报刊、电路用品、存储设备及通信工具等物品进入考场。
(五) 考生在考试前 30 分钟内可以进入考场,考试开始30 分钟后,不得进入考场。考试开始 30 分钟后,考生在经监考员同意后可以交卷离开考场。
(六) 考生不得在考场内交头接耳、左顾右盼或者以互打手势等方式传递信息,不得在考场内喧哗、走动等影响他人考试或者交卷后在考场附近喧哗等影响考试秩序。
(七) 考生不得在规定时间以外答题,不得窥视、抄袭他人答案或者同意他人抄袭。
(八) 考生不得将考场配发材料带出考场,不得抄写试题或者以任何形式将试题信息进行记录、存储、传输出考场。
(九) 考生应当在考试开始前,根据监考员的要求和提示,登录考试系统, 填写准考证号和居民身份证号, 阅读考生须知、注意事项等,核对考试相关信息并进行确认。遇有无法登录、计算机系统或网络通讯故障、信息错误等情形的,考生应当及时向监考员报告。
(十) 考生应当按照监考员的指令和规定的步骤操作计算机,使用鼠标和键盘在设定的答题区域内答题并保存答题结果,不得执行其他操作。
(十一) 考试期间,考生不得擅自关闭计算机、调整计算机显示屏摆放位置和角度、搬动主机箱、更换键盘和鼠标等外接设备,不得擅自修改考试机 IP 地址,不得在考试机上插入硬件和安装软件。
(十二) 考试期间,考生不得要求监考员解释试题。如出现试题内容显示不全、识别率低、切换缓慢等情形的,可以举手报告,经监考员同意后询问。
(十三) 考试期间,如出现网络故障、水电故障、设备故障等异常情况的,考生应当及时向监考员报告,服从监考员安排,耐心等待解决。非因考生自身原因出现的设备故障导致延误答题的,可以按规定进行补时、补考。
(十四) 考试结束指令发出后,考生应当立即停止答题,系统自动回收电路答题数据。考生应当待监考员确认电路答题数据全部上传后,有序离开考场。
(十五) 考生因自身原因导致电路试卷下载延迟、题目漏答、考试设备损毁、电路答题数据上传有误的,应当自行承担责任。
(十六) 考生没有按照要求进行登录、答题、保存电路答题数据,导致系统不能正确记录相关信息的,应当自行承担相关责任。
六、违规认定与处理
(一) 考生不遵守考场纪律,不服从考试工作人员的安排与要求,有下列行为之一的,认定为考试违纪行为:
1.携带规定以外的物品进入考场或者未放在指定位置。
2.未在规定的座位参加考试。
3.擅自关闭计算机、调整计算机显示屏摆放位置和角度、搬动主机箱、更换键盘和鼠标等外接设备。
4.擅自在考试机上插入硬件和安装软件,更改 IP 地址。
5.在考试过程中旁窥、交头接耳、互打暗号或者手势。
6.在考场或者禁止的范围内,喧哗、吸烟或者实施其他影响考场秩序行为。
7.未经考试工作人员同意在考试过程中擅自离开考场。
8.将带有试题、答案的纸张或其他存储介质带出考场的。
9.其他违反考场规则的行为。
(二) 考生违背考试公平、公正原则,以不正当手段获得或者试图获得试题答案,有下列行为之一的,认定为考试作弊行为:
1.携带与考试内容相关的文字材料或者存储有与考试内容相关资料的电路设备参加考试。
2.抄袭或者协助他人抄袭试题答案或者与考试内容相关的资料。
3.强迫他人为自己抄袭提供方便。
4.在考试过程中使用通讯设备、拍摄设备的。
5.未经允许传、接带有试题或答案的物品。
6.通过伪造证件、证明、档案及其他材料获得考试资格。
7.由他人冒名代替参加考试。
8.其他作弊行为。
考生如有考试违纪行为之一的,取消该科目的考试成绩;
考生如有考试作弊行为之一的,取消其当次报名参加考试的各科成绩。违规考生如具备 CCAA 认证人员注册资格的,还将按照《注册认证人员资格处置规则》 进行相应的资格处置。
七、联系方式
(一) 报名注册、缴费、退费、考点咨询、更换考试科目及考点、 下载发票及准考证等考试组织问题请咨询奥鹏服务热线:400-810-6736,联系传真:010-59301099-1221。
(二) 其他考试相关问题,请联系:010-65994463/65995487/ 65994459/65994437。
(三) 注册准则解读,过渡期政策解读,申请人员注册资格等问题,请按附件中联系电话联系。
( 四) 其他建议、投诉等问题, 请联系:010-65994481/65994253。
特此通知。
中国认证认可协会
2021 年 3 月 18 日





官方公众号
官方抖音号
营业执照公示 豫ICP备26829524号-2 技术支持:kok投注官网下载品牌部